开云在线手机入口

020-88888888
您的当前位置: 首页 > 新闻动态 > 项目动态

2025年龙岗区幼儿园学位申请指南

时间:2025-08-14 08:18:23

  家长们,注意啦~龙岗区2025年秋季学期学前教育阶段小班学位申请指南已出炉!网上预报名时间为6月11日下午2:00至6月24日下午6:00,一起来看具体细则,详见正文

  家长们,注意啦~龙岗区2025年秋季学期学前教育阶段小班学位申请指南已出炉!网上预报名时间为6月11日下午2:00至6月24日下午6:00,一起来看具体细则

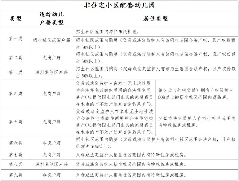
  幼儿园小班招生对象为年满三周岁(2022年8月31日及此日前出生)的幼儿,并符合以下条件之一:

  4.父母双方或一方持有具有使用功能的深圳经济特区居住证的非深圳户籍幼儿。其中,报读公办幼儿园的,父母至少一方具有深圳户籍或持有具有使用功能的深圳经济特区居住证,且在深圳居住满1年、连续参加社会保险(养老保险和医疗保险)满1年。

  居住在小区且小区有配套幼儿园,第一志愿优先填报本小区配套幼儿园,第二至四志愿在本社区范围内按就近原则选择填报;未居住在小区或居住小区无配套幼儿园,第一至四志愿在本社区范围内按就近原则选择填报。(招生范围参见各幼儿园招生简章)

  使用电脑登录“龙岗区幼儿园招生系统”或者使用手机关注“龙岗教育”微信公众号,在“学位申请”栏目中点击“幼儿园小班报名”。凭适龄幼儿身份证号进入报名页面,填写学位申请信息,填报幼儿园志愿。

  确认所填报信息无误后,选择“提交”“确认”,同时生成报名号和学位申请表,即为完成网上预报名。

  家长根据时间安排到第一志愿幼儿园提交申请学位所需的材料,家长提交的相关材料由幼儿园查验原件、收取复印件。初审结束后,家长不得更换学位申请材料及修改报名信息。

  1.同类生源中居住类型为购房的,按产权证发证日期先后排序。如属于政府保障性住房,优先录取已办产权证的,按产权证发证日期先后排序,以报名截止日期为计算截止时间。

  2.居住类型为其他类型的(除购房外),深圳户籍按申请人父母或法定监护人户籍迁入时间先后排序;非深圳户籍按缴纳社保时间长短排序,以报名截止日期为计算截止时间。

  1.同类生源中居住类型为购房的,按产权证发证日期先后排序。如属于政府保障性住房,优先录取已办产权证的,按产权证发证日期先后排序,以报名截止日期为计算截止时间。

  2.居住类型为其他类型的(除购房外),深圳户籍按申请人父母或法定监护人户籍迁入时间先后排序;非深圳户籍按缴纳社保时间长短排序,以报名截止日期为计算截止时间。

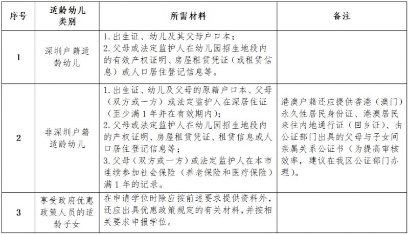
  适龄幼儿的父母或法定监护人应提供的居住材料为以下材料中任一种,且要求是合法住宅类房屋,房产所在土地用途为合法住宅或者商住两用:

  提供深圳市国土部门出具的真实有效的产权证明,产权必须是适龄幼儿的父母或法定监护人单独所有或共有且产权份额占50%以上;已购房但产权证原件在银行抵押的,提供产权证复印件。如产权人是适龄幼儿的祖父母或外祖父母的,该适龄幼儿应与祖父母或外祖父母在同一户口本上或提供关系证明材料。

  租住商品房的应该在龙岗区房屋租赁部门办理房屋租赁凭证,租房面积为整套,承租人应为适龄幼儿的父母或法定监护人,房屋租赁凭证应正在租期以内。

  ②属于军产房类别的,应提供住房军产证或军产房所属部门开具的证明,以及辖区工作站出具的实际居住证明。

  ③属于集资房类别的,应提供购房收据或合同,并由辖区工作站开具住房证明材料。

  ④适龄幼儿父母在深圳自建房屋居住的,应提供辖区街道办事处开具的房屋不属于“查违拆违”对象的证明材料。

  ⑤属于集体宿舍类别的,所住集体宿舍应属合法住房且取得房产证或租赁凭证等。适龄幼儿父母提供有效房产证明、所在工作单位证明及在该地址登记的人口居住登记信息。

  租住无产权的住宅类房屋的,可以使用房屋租赁信息或人口居住登记信息作为居住材料。已办理且满足招生要求的房屋租赁信息依然有效;已申报人口居住登记信息的,可联系现居住地社区工作站(非深圳户籍人员还可登录深圳市公安局网站或“深圳公安”微信公众号),查询本人登记在招生范围内的居住信息,并记录最新一条满足居住时间要求的“登记房屋地址”信息,在申请学位时,完整地填入报名系统。

  非深圳户籍适龄幼儿报读公办幼儿园应提供父母或法定监护人至少一方的深圳社保卡或社保参保证明,并在报名截止日前已在深圳连续参加社会保险(养老保险和医疗保险同时缴交)满1年。

  龙岗区范围内的学前教育阶段公办幼儿园已从2020年起实行学位申请房锁定制度。学位申请房锁定制度主要内容如下:

  1.一套住房仅限于同一家庭的适龄幼儿申请学位,如同一套住房有多个适龄幼儿申请,必须是同一父母或监护人。

  2.幼儿被公办幼儿园录取后,用于申请幼儿园学位的住房被锁定。“小班”开始使用,锁定时间为3年;转学插班使用的,锁定时间为入读年级至同一学段毕业年级。锁定期间其他家庭不能使用该住房申请幼儿园学位。

  所有生源均按照《深圳市龙岗区2025年学前教育阶段招生录取排类一览表》排类顺序进行录取,录满为止。未被填报志愿幼儿园录取的,可向辖区教育办和周边幼儿园咨询学位空余情况。家长还可选择咨询其他区有学位的幼儿园或回原籍就读等。

  使用电脑登录“龙岗区幼儿园招生系统”或者手机关注“龙岗教育”微信公众号,在“学位申请”栏目中点击“幼儿园小班报名”,凭适龄幼儿身份证号进入报名页面,填写学位申请信息,填报幼儿园志愿。确认所填报信息无误后选择“提交”“确认”,同时产生报名号和学位申请表,即为完成网上预报名。网上预报名结束后,家长不得更换学位申请材料。

  家长携带学位申请材料原件和复印件到第一志愿幼儿园核验材料。审核无误后,由幼儿园负责申请材料初审,再由系统报送相关职能部门进行终审。在规定时间内不到幼儿园核验材料的,视为放弃学位申请。不符合学位申请条件的,幼儿园不予受理。

  幼儿园初审通过后,招生系统自动汇总申请材料信息,统一送“市政府政务服务数据管理平台”数据库进行审核。

  审核不合格又符合复核条件的,由第一志愿幼儿园进行通知,家长可在7月7日至7月9日到第一志愿幼儿园申请复核。

  全区幼儿园公布录取结果时间为7月18日,家长可于7月18日开始,通过志愿幼儿园公示栏或微信公众号等方式查看录取结果。注:不是家长申报了幼儿园学位就视为一定可以被这一幼儿园录取,录取一律按照排类由高到低的方式进行,对没有被志愿幼儿园录取的符合报名条件的幼儿,可向辖区教育办和周边幼儿园咨询学位空余情况。

  1.请家长认真阅读本指南,提前备齐学位申请材料,在规定时间内进行学位申请。对未在规定时间内向幼儿园提交材料申请学位的,视为放弃学位。

  2.家长在报名系统中填报的手机号(请勿填写座机号码)是接收幼儿园有关报名通知的主要联系方式,请务必留意短信或电话(可能被某些软件拦截)内容并积极配合。

  3.近年来,常有不法分子在招生工作期间谎称可以帮助家长解决学位,以此向家长索要钱财,希望家长按照本指南提前准备材料,切莫相信不实许诺,以免造成不必要的损失。

  4.网上预报名时家长填写的证件内容不真实不准确将会导致审核不通过和无法申请学位等严重后果,请家长务必如实认真按要求填写网上报名信息。

  5.请家长留意申请幼儿园的学位紧张情况和自身的录取排类情况,合理填报志愿。部分幼儿园招生地段属于多个幼儿园共同招生地段,如选择学位紧张的幼儿园作为志愿,有可能有不被录取的风险。

  6.被录取的幼儿应在规定时间内到幼儿园办理报到、注册及相关入学手续,逾期未办理的,视为放弃其申请并录取的学位,幼儿园不予保留学位。

  7.新生报到时,幼儿园将收取《龙岗区幼儿入学入园预防接种证查验证明》,请家长提前做好准备。

  8.申请2025年秋季学期中班、大班插班学位,从即日起至7月18日止,由幼儿园自行组织,家长可直接到辖区幼儿园申请。

  对在教育部门批准设立的民办幼儿园就读的适龄儿童,参照当地同类型公办幼儿园免除水平,相应减免保育教育费。民办幼儿园保育教育费高出免除水平的部分,幼儿园可以按规定继续向在园儿童家庭收取。

  国务院办公厅印发《关于逐步推行免费学前教育的意见》,提出逐步免除学前教育保育教育费。

  首先,我们要清楚,公办幼儿园学前一年的概念是什么意思,这个其实是指进入小学前的最后一年,通常来说就是幼儿园大班,部分地区的幼儿园还有设置有大大班,所以免除的范围具体以各地区的实际情况为准

  国务院办公厅 8 月 5 日发布《关于逐步推行免费学前教育的意见》,提出逐步免除学前教育保育教育费 。

  国务院办公厅 8 月 5 日发布《关于逐步推行免费学前教育的意见》,提出逐步免除学前教育保育教育费 。

  学前一年并不是指的幼儿园小班,学前一年指的是幼儿园,“学前一年”指进入小学前的最后一年,一般相当于幼儿园大班,有些地方是大大班

  幼儿园学前一年免保教费政策全国不统一实施,,四川、云南、甘肃、青海四省涉藏州县,新疆喀什、和田、阿克苏、克孜勒苏柯尔克孜四地州等地区在园儿童继续执行现行政策。除了以上提到的地区之外,才能

  免保育教育费标准按照县级以上地方人民政府及其教育、价格主管部门批准的公办幼儿园保育教育费收费标准(不含伙食费、住宿费、杂费等)执行。详见正文。

  从2025年秋季学期起,免除公办幼儿园学前一年在园儿童保育教育费。对在教育部门批准设立的民办幼儿园就读的适龄儿童,参照当地同类型公办幼儿园免除水平,相应减免保育教育费。

  又快到一年一度的孩子上幼儿园时间了,家长开始关注幼儿园,尤其是学费。那么,深圳公立幼儿园是怎么收费的呢?今天,黑喵给大家详细介绍下深圳公办园收费规定,具体详见正文。

  民办幼儿园学前一年在园儿童保育教育费不会免除,但是会有减免,对在教育部门批准设立的民办幼儿园就读的适龄儿童,参照当地同类型公办幼儿园免除水平,相应减免保育教育费。

  深圳公办幼儿园保教费最多是1008元一个月,如果我们一年读10个月的幼儿园,免除公办幼儿园学前一年在园儿童保育教育费实施后,那么我们就能省下10080,注意哈,不含伙食费、住宿费、杂费等

  2025深圳中考第二次划线深圳中考第二次划线深圳中考第二次划线录取志愿填报条件及要求是什么

  2025深圳中考第二次划线深圳中考第二次划线深圳中考第二次划线录取志愿填报条件及要求是什么

  本地宝郑重声明:本文仅代表作者个人观点,与本地宝无关。其原创性及文中陈述内容未经本站证实,本地宝对本文及其中全部或者部分内容的真实性、完整性、及时性不作任何保证和承诺,请网友自行核实相关内容。

  家长们,注意啦~龙岗区2025年秋季学期学前教育阶段小班学位申请指南已出炉!网上预报名时间为6月11日下午2:00至6月24日下午6:00,一起来看具体细则,详见正文

  家长们,注意啦~龙岗区2025年秋季学期学前教育阶段小班学位申请指南已出炉!网上预报名时间为6月11日下午2:00至6月24日下午6:00,一起来看具体细则

  幼儿园小班招生对象为年满三周岁(2022年8月31日及此日前出生)的幼儿

  未居住在小区或居住小区无配套幼儿园,第一至四志愿在本社区范围内按就近原则选择填报。(招生范围参见各幼儿园招生简章)

  确认所填报信息无误后,选择“提交”“确认”,同时生成报名号和学位申请表,即为完成网上预报名。龙岗区幼儿园招生系统网址:

  家长根据时间安排到第一志愿幼儿园提交申请学位所需的材料,家长提交的相关材料由幼儿园查验原件、收取复印件。初审结束后,家长不得更换学位申请材料及修改报名信息。

  1.同类生源中居住类型为购房的,按产权证发证日期先后排序。如属于政府保障性住房,优先录取已办产权证的,按产权证发证日期先后排序,以报名截止日期为计算截止时间。

  2.居住类型为其他类型的(除购房外),深圳户籍按申请人父母或法定监护人户籍迁入时间先后排序;非深圳户籍按缴纳社保时间长短排序,以报名截止日期为计算截止时间。

  1.同类生源中居住类型为购房的,按产权证发证日期先后排序。如属于政府保障性住房,优先录取已办产权证的,按产权证发证日期先后排序,以报名截止日期为计算截止时间。2.居住类型为其他类型的(除购房外),深圳户籍按申请人父母或法定监护人户籍迁入时间先后排序;非深圳户籍按缴纳社保时间长短排序,以报名截止日期为计算截止时间。

  适龄幼儿的父母或法定监护人应提供的居住材料为以下材料中任一种,且要求是合法住宅类房屋,房产所在土地用途为合法住宅或者商住两用:

  租住商品房的应该在龙岗区房屋租赁部门办理房屋租赁凭证,租房面积为整套,承租人应为适龄幼儿的父母或法定监护人,房屋租赁凭证应正在租期以内。

  ④适龄幼儿父母在深圳自建房屋居住的,应提供辖区街道办事处开具的房屋不属于“查违拆违”对象的证明材料。

  租住无产权的住宅类房屋的,可以使用房屋租赁信息或人口居住登记信息作为居住材料。已办理且满足招生要求的房屋租赁信息依然有效;已申报人口居住登记信息的,可联系现居住地社区工作站(非深圳户籍人员还可登录深圳市公安局网站或“深圳公安”微信公众号),查询本人登记在招生范围内的居住信息,并记录最新一条满足居住时间要求的“登记房屋地址”信息,在申请学位时,完整地填入报名系统。

  龙岗区范围内的学前教育阶段公办幼儿园已从2020年起实行学位申请房锁定制度。学位申请房锁定制度主要内容如下:

  使用电脑登录“龙岗区幼儿园招生系统”或者手机关注“龙岗教育”微信公众号,在“学位申请”栏目中点击“幼儿园小班报名”,凭适龄幼儿身份证号进入报名页面,填写学位申请信息,填报幼儿园志愿。确认所填报信息无误后选择“提交”“确认”,同时产生报名号和学位申请表,即为完成网上预报名。网上预报名结束后,家长不得更换学位申请材料。

  家长携带学位申请材料原件和复印件到第一志愿幼儿园核验材料。审核无误后,由幼儿园负责申请材料初审,再由系统报送相关职能部门进行终审。在规定时间内不到幼儿园核验材料的,视为放弃学位申请。不符合学位申请条件的,幼儿园不予受理。

  全区幼儿园公布录取结果时间为7月18日,家长可于7月18日开始,通过志愿幼儿园公示栏或微信公众号等方式查看录取结果。注:不是家长申报了幼儿园学位就视为一定可以被这一幼儿园录取,录取一律按照排类由高到低的方式进行

  2.家长在报名系统中填报的手机号(请勿填写座机号码)是接收幼儿园有关报名通知的主要联系方式,请务必留意短信或电话(可能被某些软件拦截)内容并积极配合。

  4.网上预报名时家长填写的证件内容不真实不准确将会导致审核不通过和无法申请学位等严重后果,请家长务必如实认真按要求填写网上报名信息。

  7.新生报到时,幼儿园将收取《龙岗区幼儿入学入园预防接种证查验证明》,请家长提前做好准备。

关于我们
客户案例
知识博客
新闻动态
联系我们

电话:

020-88888888

Copyright© 开云手机站登录入口-开云online(中国) 版权所有备案号:京ICP备xxxxxxx号